Sheet1
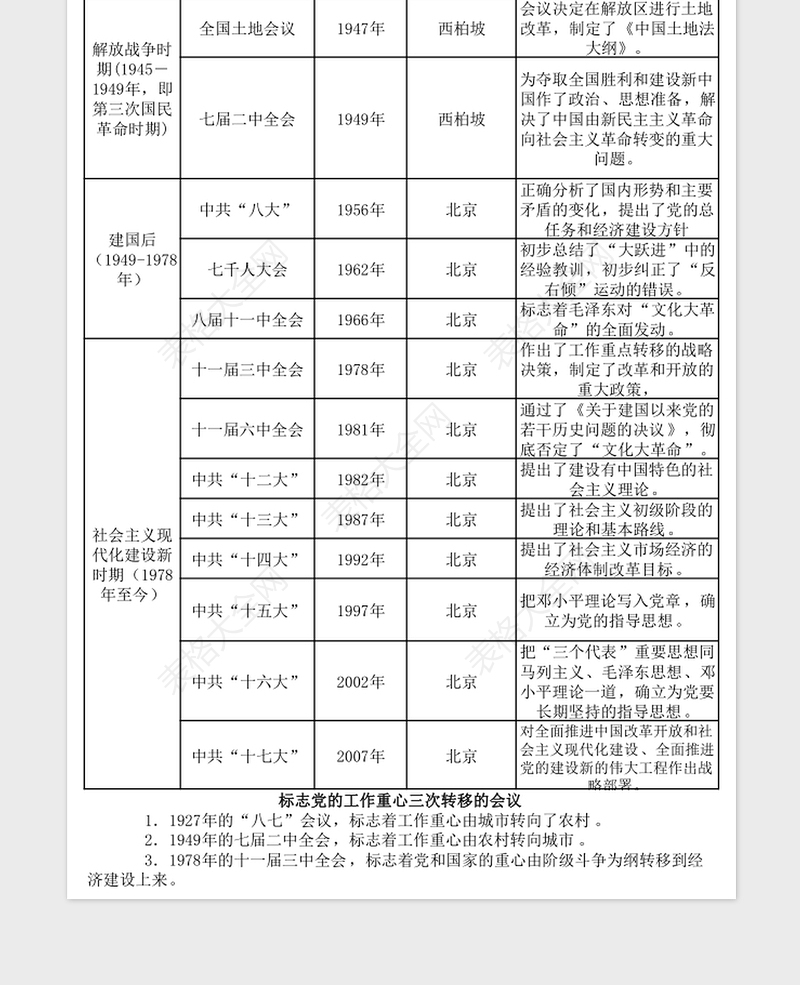
中国共产党历次重要会议汇总
所处时期
建党初期(1921-1927年)
第二次国民革命时期(1927-1937年,即国共十年对峙时期
抗日战争时期(1937-1945年,即第二次国共合作时期)
解放战争时期(1945-1949年,即第三次国民革命时期)
建国后(1949-1978年)
社会主义现代化建设新时期(1978年至今)
标志党的工作重心三次转移的会议
1.1927年的“八七”会议,标志着工作重心由城市转向了农村。
2.1949年的七届二中全会,标志着工作重心由农村转向城市。
3.1978年的十一届三中全会,标志着党和国家的重心由阶级斗争为纲转移到经济建设上来。
Unnamed: 1
会议名称
中共“一大”
中共“二大”
中共“三大”
“八七”会议
遵义会议
瓦窑堡会议
洛川会议
中共“七大”
全国土地会议
七届二中全会
中共“八大”
七千人大会
八届十一中全会
十一届三中全会
十一届六中全会
中共“十二大”
中共“十三大”
中共“十四大”
中共“十五大”
中共“十六大”
中共“十七大”
Unnamed: 2
时间
1921-07-01 00:00:00
1922-07-01 00:00:00
1923年
1927年
1935年
1935年
1937年
<...... 点击查看更多
表格大全网提供2025中国共产党历次重要会议汇总表模板供会员下载,作品格式为xls。更多精彩党政机关素材,尽在表格大全网。
标签:中国共产党历次重要会议汇总表
本网站所有作品均是用户自行上传分享,仅供网友学习交流。若您的权利被侵害,请联系客服。


