Sheet1
机关党委书记抓机关党建责任清单
职务
机关党委书记
Unnamed: 1
党建责任清单
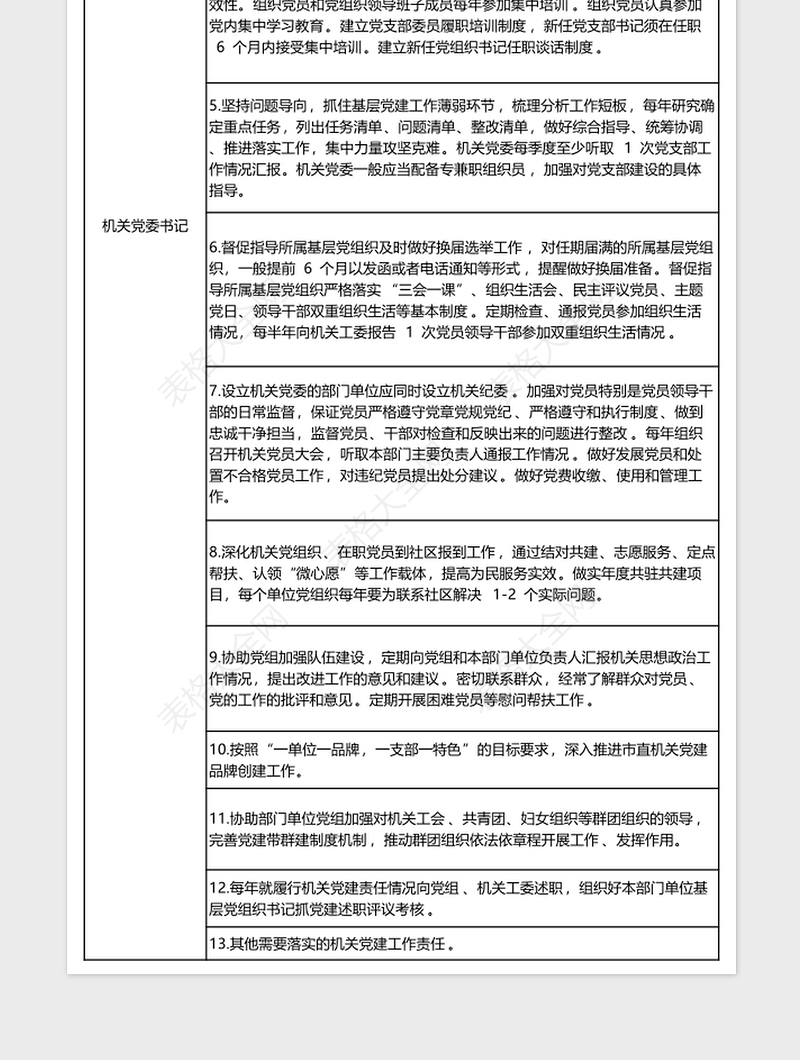
1.机关党委作为部门单位机关党建工作专责机构,在机关工委和本部门单位 党组领导下,认真履行谋划协助、教育管理、党内监督、推进落实的责任,领导所属基层党组织的工作,支持和协助本部门单位负责人完成任务,对抓机关党建工作负直接责任。机关党委书记要聚焦机关党建主责主业,切实担当作为,不做“挂名书记”。
2.协助党组落实好抓党建工作的主体责任,对机关党建工作进行总体规划部署。每年年初研究制定机关党建工作年度计划、党员教育培训计划等,并认真组织实施。每年至少开展一次党建工作责任落实情况全面督查,并以书面形式向党组报告。建立机关党委内部督查和党务工作风险点排查机制,提高自我发现问题解决问题的能力。
3.把党的政治建设摆在首位,落实党的政治建设责任,推动党和国家机关彰显政治属性,在加强党的政治建设上带好头、作示范。承担模范机关创建工作直接责任,指导督促所属基层党组织发挥作用,团结带领党员群众齐心协力推进模范机关创建,与完成本部门党建工作、中心工作等有机结合、一体推动。
4.把不忘初心、牢记使命作为加强党的建设的永恒课题和全体党员干部的终身课题,抓实习近平新时代中国特色社会主义思想学习。坚持集中教育和经常性教育相结合、组织培训和个人自学相结合,提高机关党史学习教育的针对性和实效性。组织党员和党组织领导班子成员每年参加集中培训。组织党员认真参加党内集中学习教育。建立党支部委员履职培训制度,新任党支部书记须在任职 6 个月内接受集中培训。建立新任党组织书记任职谈话制度。
5.坚持问题导向,抓住基层党建工作薄弱环节,梳理分析工作短板,每年研究确定重点任务,列出任务清单、问题清单、整改清单,做好综合指导、统筹协调、推进落实工作,集中力量攻坚克难。机关党委每季度至少听取 1 次党支部工作情况汇报。机关党委一般应当配备专兼职组织员,加强对党支部建设的具体指导。
6.督促指导所属基层党组织及时做好换届选举工作,对任期届满的所属基层党组织,一般提前 6 个月以发函或者电话通知等形式,......
表格大全网提供2024机关党委书记抓机关党建责任清单excel表格模板供会员下载,作品格式为xlsx。更多精彩党政机关素材,尽在表格大全网。
标签:2022机关党委书记抓机关党建责任清单excel表格


