Sheet1
Unnamed: 0
党员发展流程图(5个阶段,25个步骤)
一、申请入党阶段
二、确定入党积极分子阶段
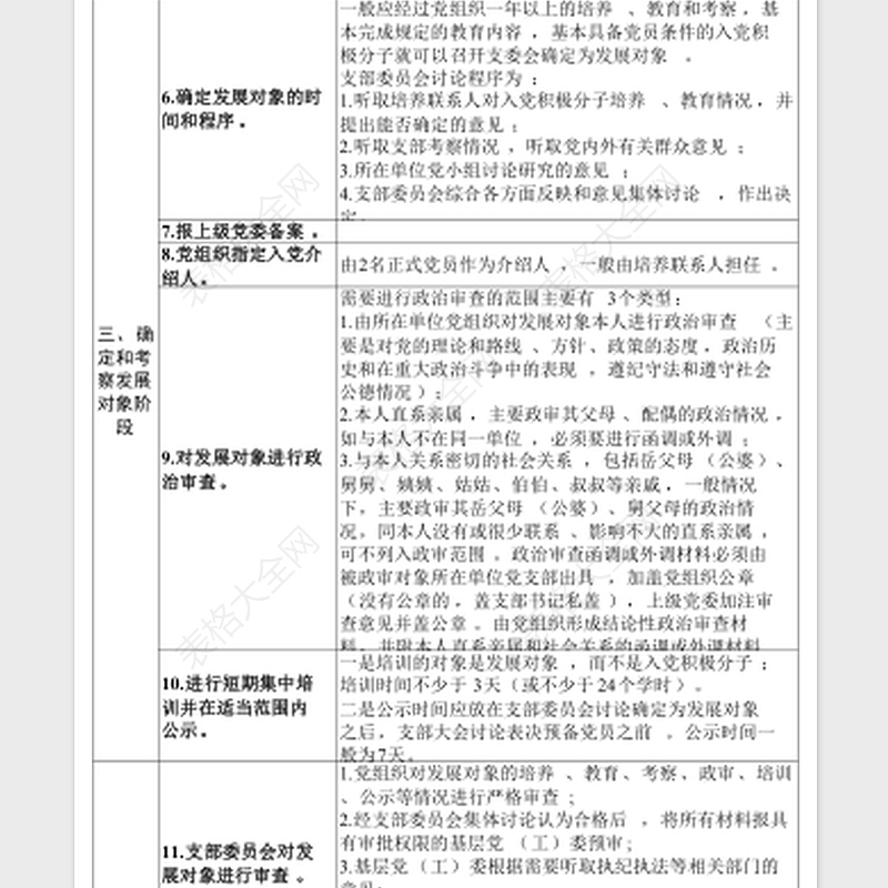
三、确定和考察发展对象阶段
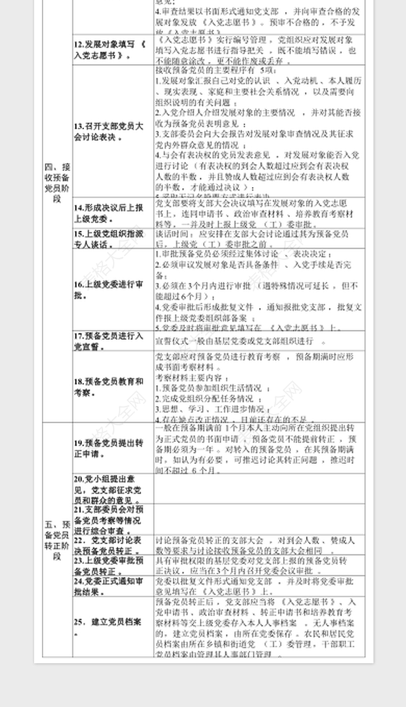
四、接收预备党员阶段
五、预备党员转正阶段
Unnamed: 2
1.向党组织自愿递交入党申请书。
2.党组织派人与入党申请人谈话。
3.党组织研究决定入党积极分子。
4.党组织指定入党培养联系人。
5.党支部对入党积极分子的培养、教育和考察。
6.确定发展对象的时间和程序。
7.报上级党委备案。
8.党组织指定入党介绍人。
9.对发展对象进行政治审查。
10.进行短期集中培训并在适当范围内公示。
11.支部委员会对发展对象进行审查。
12.发展对象填写《入党志愿书》。
13.召开支部党员大会讨论表决。
14.形成决议后上报上级党委。
15.上级党组织指派专人谈话。
16.上级党委进行审批。
17.预备党员进行入党宣誓。
18.预备党员教育和考察。
19.预备党员提出转正申请。
20.党小组提出意见,党支部征求党员和群众的意见。
21.支部委员会对预备党员考察等情况进行综合审查。
22.党支部讨论表决预备党员转正。
23.上级党委审批预备党员转正。
24.党委正式通知审批结果。
25.建立党员档案。
Unnamed: 3
这一环节,党组织应当把好三个关口: 1.年龄问题,申请人是否年满18岁; 2.入党申请书是否由本人亲自书写和提交;......
点击查看更多
表格大全网提供党员发展5个阶段25个步骤表格模板供会员下载,作品格式为xlsx。更多精彩党政机关素材,尽在表格大全网。
标签:党员发展5个阶段25个步骤表格
本网站所有作品均是用户自行上传分享,仅供网友学习交流。若您的权利被侵害,请联系客服。


